石材保养选哪种?打蜡?结晶?封釉?
更多精彩资讯请点击上方头像
目前在石材护理市场,主流的石材保养方式有打蜡、结晶、封釉三种,这三种石材抛光技术,具体的区别在哪?做石材养护时到底如何选呢?也许看了这篇文章,您能有更合适的选择!
石材打蜡
首先,我们来讲石材打蜡,这是一种将抛光蜡整涂在石材表面后再借助机器将表面抛平抛亮的方式。
注:目前石材护理市场,有很多人将石材结晶叫做打蜡,这两种技术是有本质区别的,请注意区分。

石材抛光蜡
本来不想说石材打蜡的,毕竟这在小编看来,是一种早就该被摒弃了的落后技术了!不过通过市场反馈来看,依旧有不少人在使用这种方式做石材保养。
想想看,一种从上个世纪80年代之前就开始用的技术,同时代出生的孩子,现在都能做爷爷奶奶了,经过如此长时间的技术更新与迭代,毫不客气的说,石材打蜡在实用性方面,早就该淘汰了!
石材打蜡有以下缺点:
1、吸灰
蜡具有黏着性,容易黏灰尘,打过蜡的石材很容易产生“吸脚印”现象;
2、时间久了易变黄
蜡在空气中极易被氧化变黄,影响石材美观;
3、不耐磨、不耐踩
蜡质地较软,硬物轻轻一划就能产生划痕,禁不起踩踏,保养周期短;
4、溶于水
无论是底蜡、面蜡、还是抛光蜡还是水晶蜡,都易溶于水,水一泡就变软、膨胀、发白;
5、反复起蜡伤害石材
每次重新打蜡,都需要用起蜡水将上次的蜡给去除掉才能操作,起蜡水属于碱性液体,对石材具有伤害性。
所以,这样一种技术,对于施工方来说,后期很容易产生纠纷、扯皮。
正是由于打蜡的这些缺点,所以石材结晶技术应运而生!
结晶与封釉
说起来石材结晶技术,也不年轻了,上世纪八十年代诞生,九十年代在国内兴起,以人的年纪来算,倒是正值壮年。
石材结晶技术本身也很争气,不仅操作简单、出光快速、效果也好,也没有打蜡那种吸灰、不耐磨等问题存在。故此,石材结晶技术是目前使用最为广泛的一种石材抛光技术。

结晶粉、结晶剂、结晶浆
但是用的时间久了,问题也就一个接一个出现了。
石材长期采用结晶的方式做保养有以下副作用:
1、加速石材粉化
这是因为结晶材料是酸性的,结晶过程中,酸性物质长期使用,会侵蚀大理石的软质部分(碳酸钙)和胶结物。胶结物是大理石形成过程中,在高温、高压条件下,形成的起到粘结作用的部分。长期的酸性作用,使得大理石的胶结物质裸露在外,等于加速了其粉化的过程。
2、橘皮现象
结晶材料中酸性物质的长期侵蚀作用,会使大理石的孔洞和裂隙加大,视觉效果就是石材表面裂纹很深,有明显的小凹坑。也即是我们俗称的大理石表面的橘皮现象。
3、崩坑现象
结晶过程中产生的草酸盐等盐类,残留在石材孔隙中,不断的吸潮吸水和干燥过程,造成了石材崩坑现象。
4、造成色差
结晶过程产生的盐类,与防护剂成分反复作用,造成石材难以预料的颜色变化,出现色差。有很多人发现自己的石材,本来好好的,但用着用着就出现了莫名其妙的色差现象,原因正在于此。
5、烧蚀板材
结晶技术,对材料和工人的技能要求也比较高,如果控制不好,容易发生烧板现象。
上述副作用,对石材的装饰性以及耐用性的影响都是不可逆的,等到问题实在严重了,只能通过一遍遍翻新来恢复石材的靓丽效果。
但是说实话,以上副作用也不算什么大问题,无非就是麻烦些。对石材护理人来说结晶技术比较头疼的地方体现在以下方面:
1、通用性差
同一款结晶材料,用在一种石材上效果很好,可能换一种石材就做不出光了。而且结晶对很多花岗石、板岩、玉石、砂岩等石材是无效的。
2、有刺激性气味
结晶材料含有酸性成分,有不同程度的刺鼻味道,环保要求高的场所不适用。
3、效果不佳
石材结晶,最多达到八十多度光泽度,且光泽干涩,不透。
4、对工人技术要求高
石材结晶存在一个失光临界点问题,经验不足的工人很难把握住这个度,很容易将石材抛蒙、抛昏、抛花了、收不住光等。另有些其他突发状况,例如抛光过程中酸性药剂腐蚀石材等等。这些问题,就算是从业多年的老师傅,也不能保证可以完全避免。
5、重复抛光费用高
结晶层主要为钙化成分,容易被水溶解。因此,石材结晶的效果虽然靓丽,但亮度下降的很快,需要频繁的保养,提高了物料与人力成本。
石材封釉
石材封釉:一种材料通用所有石材,厚透润亮、耐磨度比传统结晶高3~5倍;且封釉材料为水性产品,无异味、无刺激,对石材以及人体无伤害,符合生态环保要求。

封釉材料为酸奶一样的膏状形态
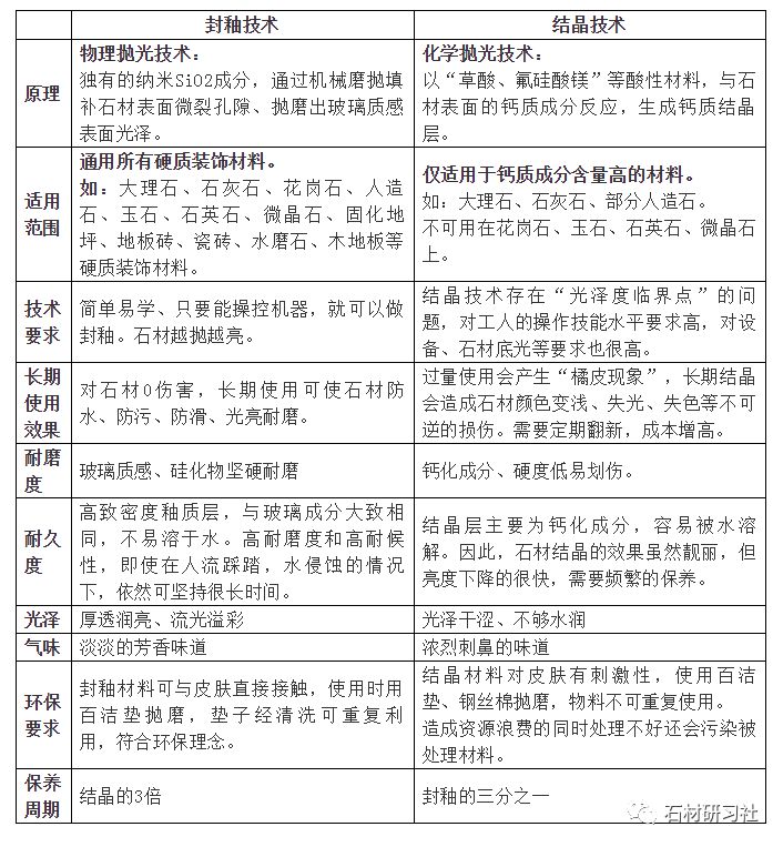
石材封釉技术与石材结晶技术的详细对比如下:

看这个表格的话,结晶简直要被封釉秒杀了。但是,深受广大石材护理行业同仁偏爱的石材结晶技术难道就没有优势了吗?
并不是!
结晶的优势:
1、对底光要求不高
石材翻新过程中,做封釉必须研磨至3000#,而依靠结晶粉较强的化学刻蚀抛光与填补能力,石材只需磨到1000#就可以做结晶了。
2、拥有去污能力
结晶材料里含有酸性成分,故此对石材表面的油污、灰垢等有清洁作用。
3、可搭配大型机械日抛千平
结晶粉搭配研磨机+异形抛光垫,单人单日抛光成品在实践中最高可达1500平米。
4、单次保养成本低
市售的结晶材料价格区间大,平均价格低于封釉产品平均价格。
5、受众群体广
结晶技术毕竟已经存在了三十多年了,能做好结晶的工人一抓一大把,能做好封釉的工人不好招。
总结
1、新时代石材护理人,必须与时俱进、勇于创新,否则便会被这个时代所抛弃,石材打蜡技术也注定了逐渐被替代掉的命运;
2、石材底光太差、严重脏污的情况,可以单独选择结晶或者先结晶再封釉;
3、大型工程赶工期的情况下,选择结晶粉搭配大型研磨机,省工省时;
4、高端别墅、家装,对环保要求高的场所,首选石材封釉;
5、人流量大、易磨损区域,选择石材封釉,以延长保养周期;
6、施工区域石材种类多,首选石材封釉,一种材料,解决多种石材抛光难题;
7、昂贵的玉石、难抛光的花岗石、做结晶没效果的地板砖、瓷砖等,选石材封釉。

